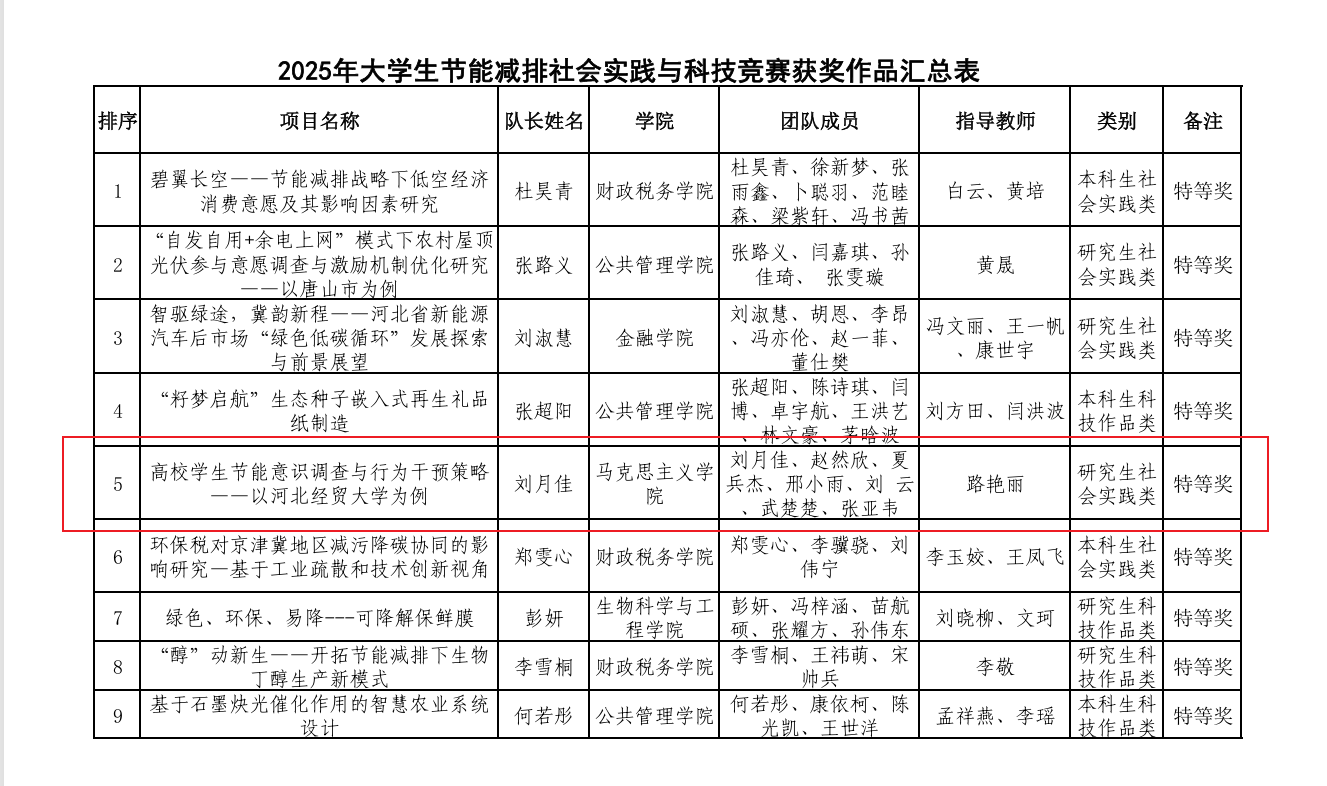
近日,公司由校团委组织的2025年节能减排社会实践与科技竞赛校内选拔赛公布了评选结果。本次竞赛共有109个团队、533名员工参赛,最终评选出75项校级获奖项目。
其中,公司由路艳丽老师指导的“高校员工节能意识调查与行为干预策略——以太阳成tyc122cc集团为例”项目荣获特等奖。以刘月佳为首的员工团队在路艳丽老师的悉心指导下,深入实践调研,展现出扎实的学术能力和创新思维,为高效节能工作提供了有价值的参考。
此次太阳成tyc122cc集团节能减排社会实践与科技竞赛,是积极响应国家“双碳”战略、践行绿色发展理念的生动脚注。希望公司师生能以此次竞赛为契机,以优秀团队为楷模,踊跃投身科研实践,提升创新综合能力,为实现国家节能减排目标、推动绿色低碳发展贡献青春力量。

